典型回答
Tomcat的类加载机制是指Tomcat在运行时如何加载和管理Java类。Tomcat的类加载机制的实现并没有严格遵守双亲委派原则,而是采用了一种层次化的类加载器结构,这种结构旨在提供更好的隔离性和灵活性,以支持多个Web应用程序的部署和运行。
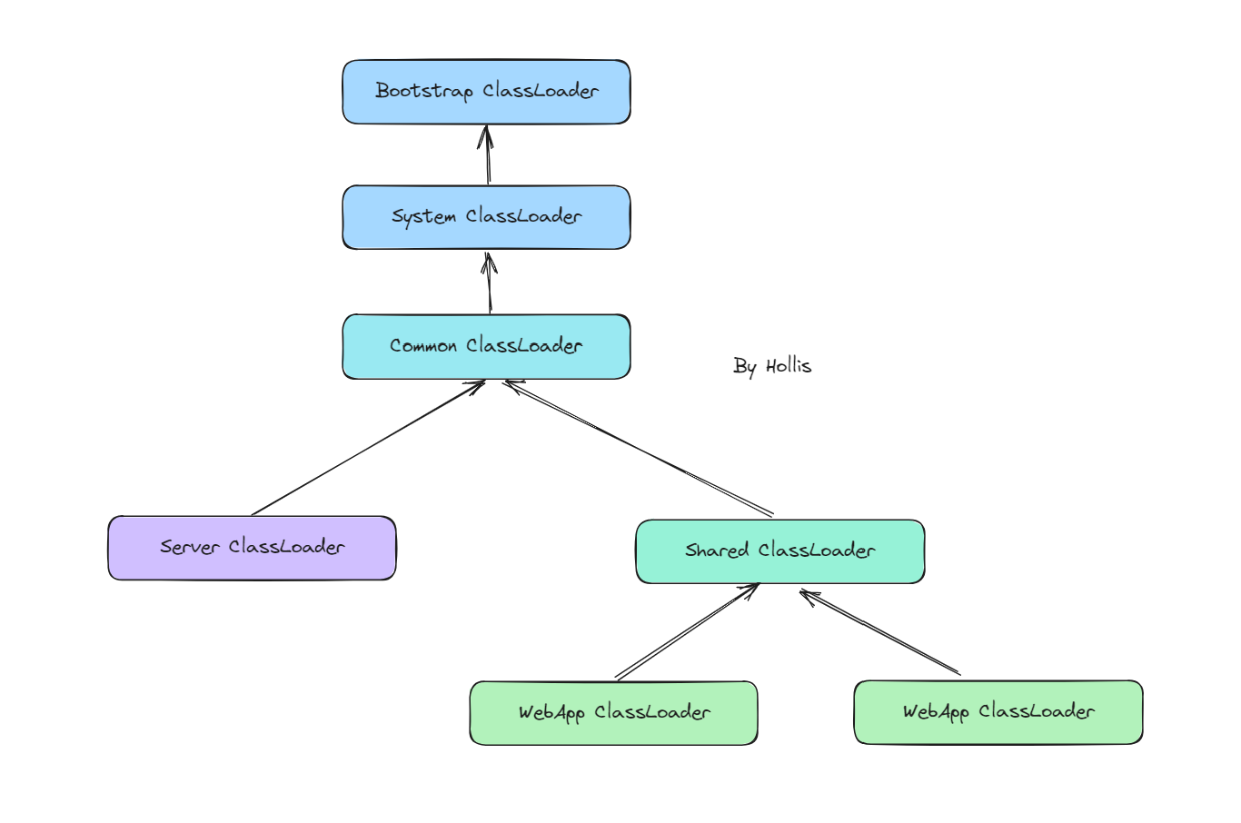
关于Tomcat的ClassLoader的关系,网上有各种各样的图,但是大部分都是不对的。甚至有一些画完图之后竟然还能自圆其说。。。
下面这张图,是我基于Tomcat官网,以及源码总结之后的一张图(从Tomcat 6到Tomcat 10,都长这个样):

但是,默认情况下,Server类加载器和Shared类加载器是未定义的,需要通过在conf/catalina.properties中定义server.loader和/或shared.loader属性的值,才会是这个更复杂的层次结构。
Server类加载器只对Tomcat内部可见,对于Web应用程序完全不可见。
Shared类加载器对所有Web应用程序可见,可以用于在所有Web应用程序之间共享代码。但是,对这些共享代码进行更新将需要重新启动Tomcat。
所以,真正的需要一定有的,并且我们通常需要关注的就是下面这个层级关系:

启动类加载器(Bootstrap ClassLoader): 负责加载JVM自身的核心类库(如java.lang、java.util等)和JVM相关的类。启动类加载器是JVM的一部分,负责加载JVM运行所需的基础类。主要加载JRE中的lib包及lib/ext包下的内容
系统类加载器(System Class Loader),负载加载Tomcat内部的一些核心类库,这些类一般在$CATALINA_HOME/bin这个目录下, 一般包含bootstarap.jar、tomcat-juli.jar以及common-daemon.jar等。
公共类加载器(Common Class Loader): 负责加载Tomcat的公共类和库,位于$CATALINA_HOME/lib目录下的JAR文件。这些类库是Tomcat启动时加载的,是整个Tomcat实例中共享的类。
Web应用程序类加载器(Webapp Class Loader): 每个Web应用程序都有一个独立的Web应用程序类加载器,负责加载该Web应用程序的类和资源。它从$CATALINA_HOME/webapps/<webapp_name>/WEB-INF/classes目录和$CATALINA_HOME/webapps/<webapp_name>/WEB-INF/lib目录加载类和JAR文件。