典型回答#
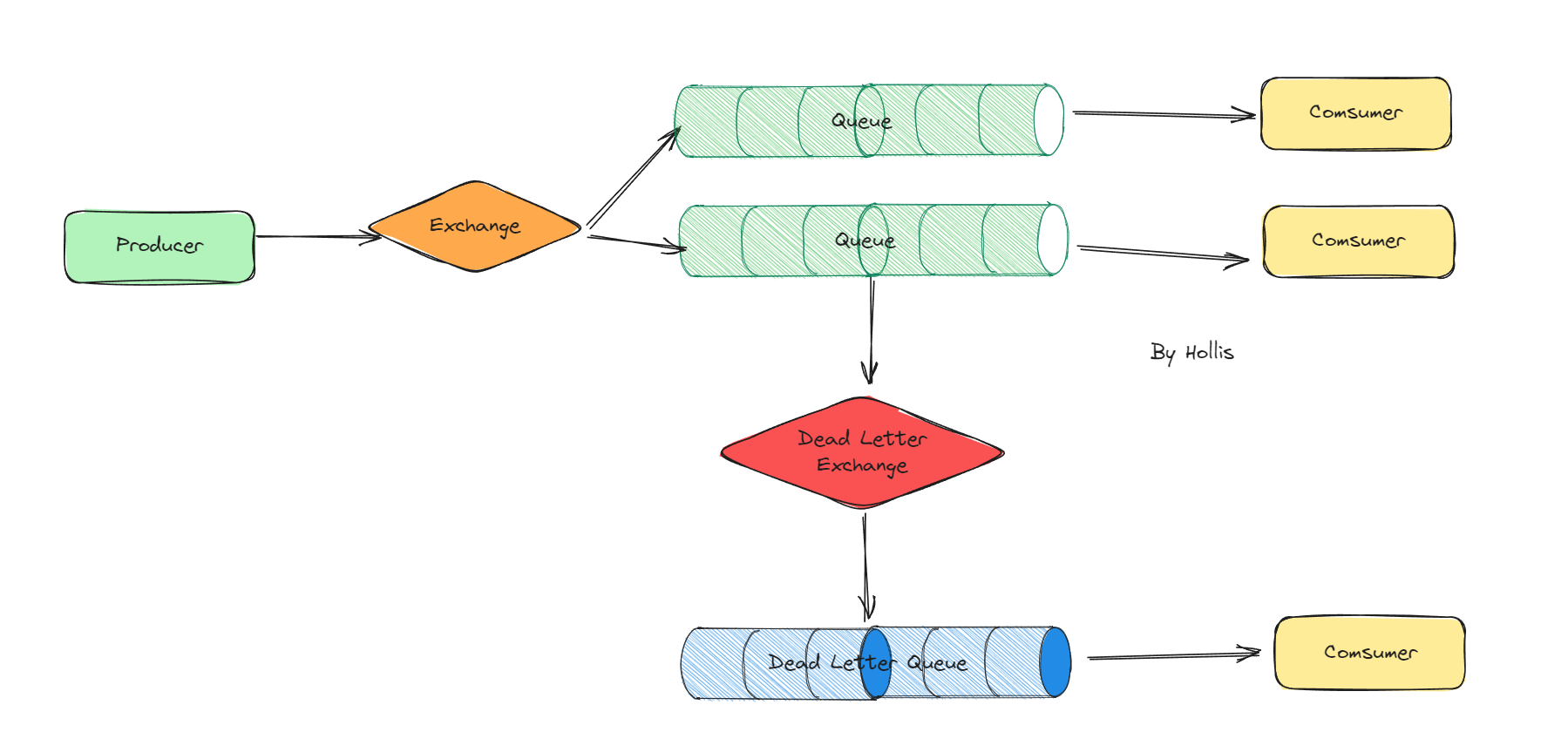
RabbitMQ的死信队列(Dead Letter Queue,简称DLQ)是一种用于处理消息处理失败或无法路由的消息的机制。它允许将无法被正常消费的消息重新路由到另一个队列,以便稍后进行进一步的处理、分析或排查问题。
当消息队列里面的消息出现以下几种情况时,就可能会被称为"死信":
- 消息处理失败:当消费者由于代码错误、消息格式不正确、业务规则冲突等原因无法成功处理一条消息时,这条消息可以被标记为死信。
- 消息过期:在RabbitMQ中,消息可以设置过期时间。如果消息在规定的时间内没有被消费,它可以被认为是死信并被发送到死信队列。
- 消息被拒绝:当消费者明确拒绝一条消息时,它可以被标记为死信并发送到死信队列。拒绝消息的原因可能是消息无法处理,或者消费者认为消息不符合处理条件。
- 消息无法路由:当消息不能被路由到任何队列时,例如,没有匹配的绑定关系或路由键时,消息可以被发送到死信队列。

当消息变成"死信"之后,如果配置了死信队列,它将被发送到死信交换机,死信交换机将死信投递到一个队列上,这个队列就是死信队列。但是如果没有配置死信队列,那么这个消息将被丢弃。
RabbitMQ的死信队列其实有很多作用,比如我们可以借助他实现延迟消息,进而实现订单的到期关闭,超时关单等业务逻辑。
✅rabbitMQ如何实现延迟消息?
扩展知识#
配置死信队列#
在RabbitMQ中,死信队列通常与交换机(Exchange)和队列(Queue)之间的绑定关系一起使用。要设置死信队列,通常需要以下步骤:
- 创建死信队列:定义一个用于存储死信消息的队列。
- 创建死信交换机:为死信队列定义一个交换机,通常是一个direct类型的交换机。
- 将队列与死信交换机绑定:将主要队列和死信交换机绑定,以便无法处理的消息能够被转发到死信队列。
- 在主要队列上设置死信属性:通过设置队列的x-dead-letter-exchange和x-dead-letter-routing-key属性,指定死信消息应该被发送到哪个交换机和路由键。
当消息被标记为死信时,它将被发送到死信队列,并可以由应用程序进一步处理、审查或记录。这种机制有助于增加消息处理的可靠性和容错性,确保不丢失重要的消息,并提供了一种处理失败消息的方式。
以下是一个配置死信队列的方式:
1
2
3
4
5
6
7
8
9
10
11
12
13
14
15
16
17
18
19
20
21
22
23
24
25
26
27
28
29
30
31
32
33
34
35
36
37
38
39
40
41
42
43
44
45
46
47
48
49
50
| import org.springframework.amqp.core.*;
import org.springframework.context.annotation.Bean;
import org.springframework.context.annotation.Configuration;
@Configuration
public class RabbitMQConfig {
// 配置死信队列和交换机
@Bean
public DirectExchange deadLetterExchange() {
return new DirectExchange("dead-letter-exchange");
}
// 死信队列
@Bean
public Queue deadLetterQueue() {
return new Queue("dead-letter-queue");
}
// 绑定死信队列到死信交换机
@Bean
public Binding deadLetterBinding() {
return BindingBuilder.bind(deadLetterQueue()).to(deadLetterExchange()).with("dead-letter-routing-key");
}
// 主队列的交换机
@Bean
public DirectExchange mainExchange() {
return new DirectExchange("main-exchange");
}
// 主队列
@Bean
public Queue mainQueue() {
Map<String, Object> args = new HashMap<>(2);
// 声明当前队列绑定的死信交换机
args.put("x-dead-letter-exchange", DEAD_LETTER_EXCHANGE);
// 这里声明当前队列的死信路由key
args.put("x-dead-letter-routing-key", "dead-letter-routing-key");
return QueueBuilder.durable("main-queue").withArguments(args).build();
}
// 绑定主队列到主交换机
@Bean
public Binding binding() {
return BindingBuilder.bind(mainQueue()).to(mainExchange()).with("main-routing-key");
}
}
|
这样,消费者在消费的时候,分别监听主队列和死信队列就可以了:
1
2
3
4
5
6
7
8
9
10
11
12
13
14
15
16
17
18
| @Component
public class DeadLetterMessageReceiver {
@RabbitListener(queues = "dead-letter-queue")
public void receiveA(Message message, Channel channel) throws IOException {
System.out.println("收到死信消息:" + new String(message.getBody()));
channel.basicAck(message.getMessageProperties().getDeliveryTag(), false);
}
}
@Component
public class MainMessageReceiver {
@RabbitListener(queues = "main-queue")
public void receiveA(Message message, Channel channel) throws IOException {
System.out.println("收到普通消息A:" + new String(message.getBody()));
channel.basicAck(message.getMessageProperties().getDeliveryTag(), false);
}
}
|