典型回答
Kafka 的存储理念非常简洁:它将所有收到的消息简单地以顺序追加(Append-Only)的方式写入磁盘文件。 这种利用顺序磁盘 I/O 的方式,这也是kafka性能好的重要原因之一。
[✅Kafka 为什么这么快?](../Kafka/✅Kafka 为什么这么快?.md)
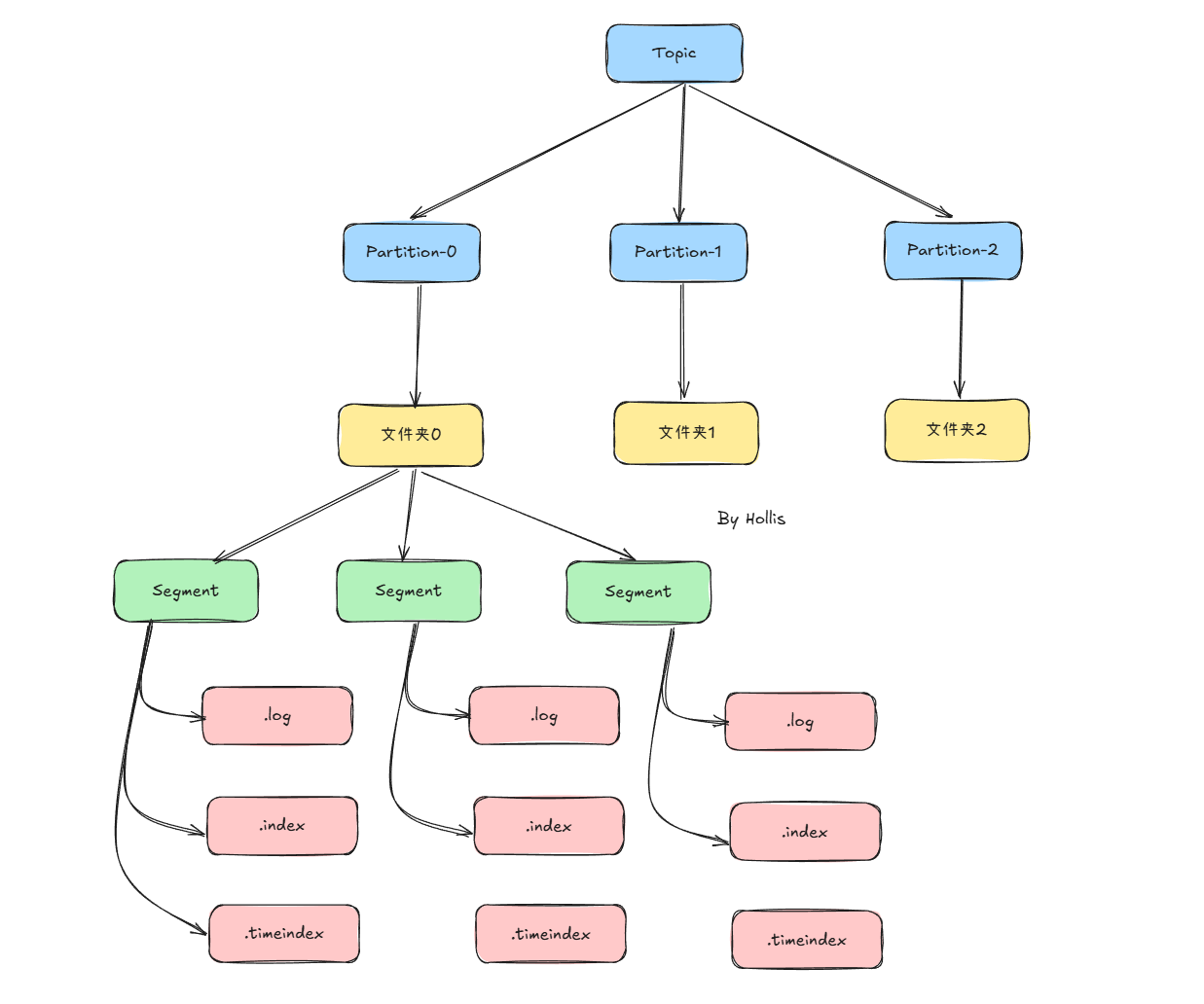
Kafka 的存储结构是一个从逻辑概念到物理文件的层级映射关系:
逻辑概念:**<font style="color:rgb(64, 64, 64);background-color:rgb(236, 236, 236);">Topic</font>** -> **<font style="color:rgb(64, 64, 64);background-color:rgb(236, 236, 236);">Partition</font>**
物理文件:**<font style="color:rgb(64, 64, 64);background-color:rgb(236, 236, 236);">Partition</font>** -> **<font style="color:rgb(64, 64, 64);background-color:rgb(236, 236, 236);">Log Segment</font>** ****文件
- Topic:逻辑上的消息分类,相当于消息队列的名字
- Partition: Topic 下会划分多个分区,每个分区对应一个有序、不可变的消息队列。这是 Kafka 并行处理和水平扩展的基础。
- 在物理上,每个 Partition 对应磁盘上的一个文件夹。
| |

Segment
虽然每个 Partition 是一个逻辑上的日志,但物理上它并不会被存储为一个巨大的文件,而是被切割成多个大小相等的 Segment 文件。便于过期数据的删除、提升查找效率。
每个 segment 包含两类文件(同名不同后缀):
- 日志数据文件(.log)
- 存储消息本体,采用顺序写,性能极高(磁盘顺序写接近内存速度)。
- 文件名是该 segment 第一条消息的 offset,比如:
| |
- 索引文件(.index / .timeindex)
.index:offset 索引,存储相对 offset 与物理位置的映射。.timeindex:时间索引,存储消息时间戳与物理位置的映射。- 便于快速查找消息位置。
| |
**<font style="color:rgb(64, 64, 64);background-color:rgb(236, 236, 236);">leader-epoch-checkpoint</font>**:用于存储 Leader Epoch 信息,主要用于防止数据丢失和保证数据一致性,与事务和副本同步相关。
整体结构
了解了上面的内容之后,就可以画出一张Kafka的数据存储的结构图了:

消息的写入与读取流程
写入(生产者)
- 生产者发送消息到指定 Topic 的 Partition。
- Broker 接收到消息后,将其顺序追加到该 Partition 当前活跃的 Segment(即最新的那个
**<font style="color:rgb(64, 64, 64);background-color:rgb(236, 236, 236);">.log</font>**文件)的末尾。 - 只有当消息被写入磁盘(根据配置,可以是刷盘也可以是 PageCache)后,这次写入才被认为是成功的。
读取(消费者)
- 消费者指定要消费的 Topic、Partition 以及 Offset。
- Broker 根据 Offset 找到对应的 Segment 文件(通过文件名快速定位)。
- 使用该 Segment 的
**<font style="color:rgb(64, 64, 64);background-color:rgb(236, 236, 236);">.index</font>**文件,快速定位到该 Offset 在**<font style="color:rgb(64, 64, 64);background-color:rgb(236, 236, 236);">.log</font>**文件中的大致物理位置。 - 从该物理位置开始,在
**<font style="color:rgb(64, 64, 64);background-color:rgb(236, 236, 236);">.log</font>**文件中进行顺序扫描,直到找到精确的消息。 - 将消息发送给消费者。