典型回答
一次完整的GC流程大致如下,基于JDK 1.8:

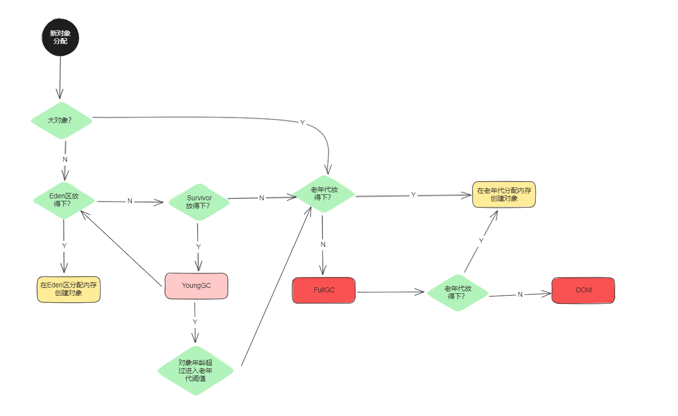
一般来说,GC的触发是在对象分配过程中,当一个对象在创建时,他会根据他的大小决定是进入年轻代或者老年代。如果他的大小超过-XX:PretenureSizeThreshold就会被认为是大对象,直接进入老年代,否则就会在年轻代进行创建。(PretenureSizeThreshold默认是0,也就是说,默认情况下对象不会提前进入老年代,而是直接在新生代分配。然后就GC次数和基于动态年龄判断来进入老年代。)
在年轻代创建对象,会发生在Eden区,但是这个时候有可能会因为Eden区内存不够,这时候就会尝试触发一次YoungGC。(会在YoungGC前做一次空间分配担保,如果失败可能直接触发FullGC)
年轻代采用的是标记复制算法,主要分为,标记、复制、清除三个步骤,会从GC Root开始进行存活对象的标记,然后把Eden区和Survivor区复制到另外一个Survivor区。然后再把Eden和From Survivor区的对象清理掉。
这个过程,可能会发生两件事情,第一个就是Survivor有可能存不下这些存活的对象,这时候就会进行空间分配担保。如果担保成功了,那么就没什么事儿,正常进行Young GC就行了。但是如果担保失败了,说明老年代可能也不够了,这时候就会触发一次FullGC了。
还会发生第二件事情就是,在这个过程中,会进行对象的年龄判断,如果他经过一定次数的GC之后,还没有被回收,那么这个对象就会被放到老年代当中去。
而老年代如果不够了,或者担保失败了,那么就会触发老年代的GC,一般来说,现在用的比较多的老年代的垃圾收集器是CMS或者G1,他们采用的都是三色标记法。
也就是分为四个阶段:初始标记、并发标记、重新标记、及并发清理。
老年代在做FullGC之后,如果空间还是不够,那就要触发OOM了。