典型回答
现在很多网站的背后都是一个庞大的分布式系统,多个系统之间的交互大多数都是采用RPC的方式,但是因为是远程调用,所以被调用者的服务的可用情况其实是不可控的。
而越是庞大的系统,上下游的调用链就会越长,而如果在一个很长的调用链中,某一个服务由于某种原因导致响应时间很长,或者完全无响应,那么就可能把整个分布式系统都拖垮。
如果其中某一个服务由于自身原因导致响应很慢,那么就可能导致上游的服务相应也很慢,这样循环往复,就会导致整个系统全线崩溃,这就是服务雪崩。
在服务的依赖调用中,当被调用方出现故障时,出于自我保护的目的,调用方会主动停止调用,并根据业务需要进行相应处理。调用方这种主动停止调用的行为我们称之为熔断。
扩展知识
为什么需要熔断
其实,在分布式系统中,为了保证整体服务可用性和一致性,很多系统都会引入重试机制,在有些情况下,重试其实是可以解决问题的,比如网络问题等,都可以通过重试来解决。
但是,有些情况下,重试并不能解决问题,反而会加剧问题的严重性,比如下游系统因为请求量太大,导致CPU已经被打满,数据库连接池被占满,这时候上游系统调不通就会不断进行重试,这种重试请求,对于下游系统来说,无疑是雪上加霜,给下游系统造成二次伤害。
而分布式系统,大多数的服务雪崩也都是因为不断重试导致的,这种重试有可能是框架级别的自动重试、有可能是代码级别的重试逻辑、还有可能是用户的主动重试。
有些重试是无法避免的,而且如果因为防止雪崩,就不设计重试机制,也是一种因噎废食。
熔断器模式
熔断器模式(Circuit Breaker Pattern),是一个现代软件开发的设计模式。用以侦测错误,并避免不断地触发相同的错误(如维护时服务不可用、暂时性的系统问题或是未知的系统错误)。
假设有个应用程序每秒会与数据库沟通数百次,此时数据库突然发生了错误,程序员并不会希望在错误时还不断地访问数据库。因此会想办法直接处理这个错误,并进入正常的结束程序。简单来说,
熔断器会侦测错误并且“预防”应用程序不断地重试调用一个近乎毫无回应的服务(除非该服务已经安全到可重试连线了)。
熔断器模式是防止微服务系统雪崩的一种重要手段。
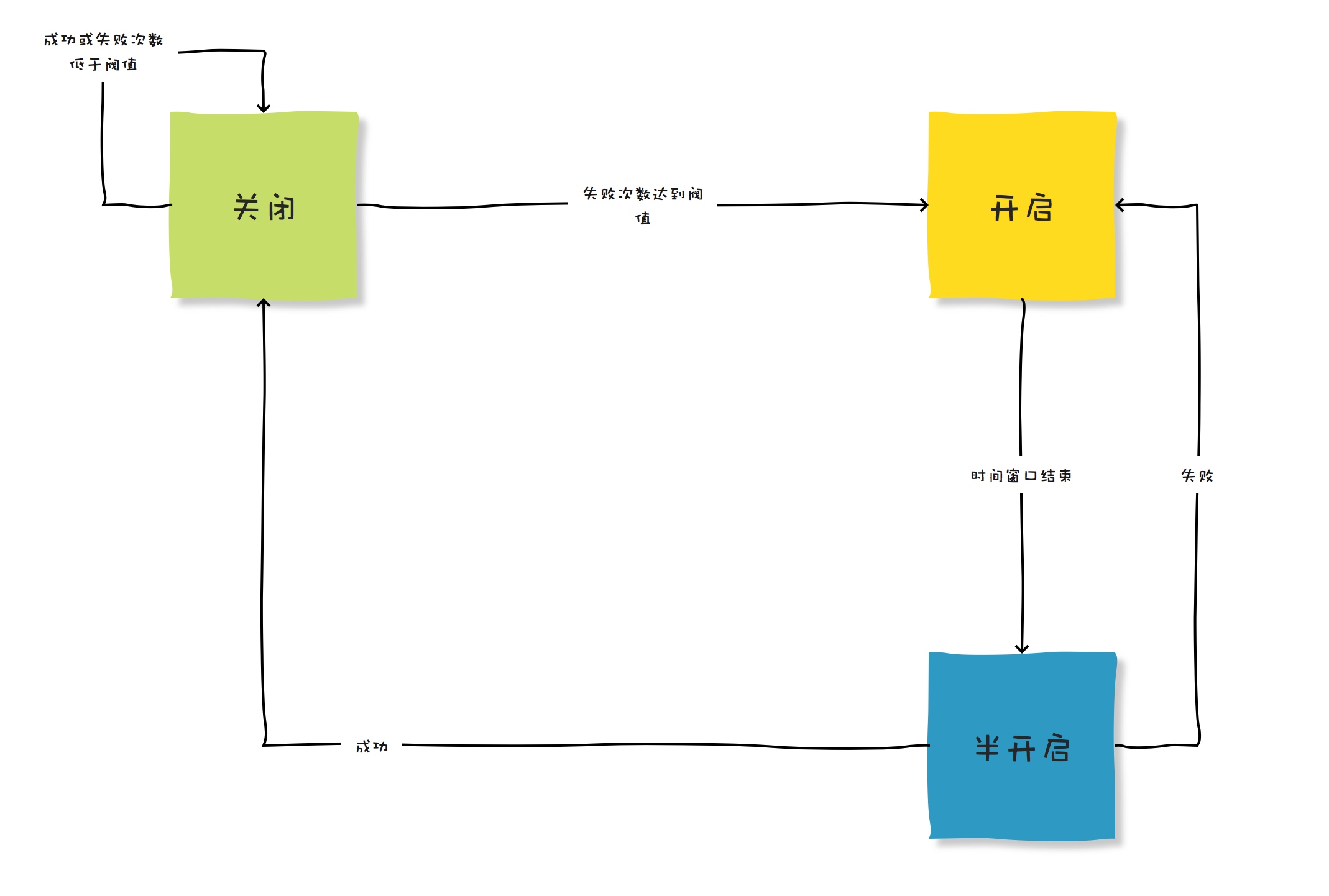
一个比较完善的熔断器,一般包含三种状态:
- 关闭
- 熔断器在默认情况下下是呈现关闭的状态,而熔断器本身带有计数功能,每当错误发生一次,计数器也就会进行“累加”的动作,到了一定的错误发生次数断路器就会被“开启”,这个时候亦会在内部启用一个计时器,一旦时间到了就会切换成半开启的状态。
- 开启
- 在开启的状态下任何请求都会“直接”被拒绝并且抛出异常讯息。
- 半开启
- 在此状态下断路器会允许部分的请求,如果这些请求都能成功通过,那么就意味着错误已经不存在,则会被切换回关闭状态并重置计数。倘若请求中有“任一”的错误发生,则会恢复到“开启”状态,并且重新计时,给予系统一段休息时间。

上图是熔断器的三种状态的转换情况。
如果在微服务系统的调用过程中,引入熔断器,那么整个系统将天然具备以下能力:
- 快速失败:当因为调用远程服务失败次数过多,熔断器开启时,上游服务对于下游服务的调用就会快速失败,这样可以避免上游服务被拖垮。
- 无缝恢复:因为熔断器可以定期检查下游系统是否恢复,一旦恢复就可以重新回到关闭状态,所有请求便可以正常请求到下游服务。使得系统不需要人为干预。
Q:熔断模式我听懂了,那么这个模式如何运用到系统中啊? A:其实熔断器的原理理解了,实现起来也不是很复杂 Q:那你们在代码中都是自己写熔断器的吗? A:倒也不是,实现上有一些框架可以帮我们实现,并且还有些附加功能
熔断工具
熔断器为了实现快速失败和无缝恢复,就需要进行服务调用次数统计、服务调用切断等操作,如果想要自己实现一个熔断器其实也是可以的。
但是,市面上有一些框架已经帮我们做了这些事情。如Hystrix和Sentinel、resilience4j等。
Hystrix
Hystrix(https://github.com/Netflix/Hystrix )是Netflix开源的一款容错系统,能帮助使用者码出具备强大的容错能力和鲁棒性的程序。提供降级,熔断等功能。
但是,在2018年底,Hystrix在其Github主页宣布,不再开放新功能,推荐开发者使用其他仍然活跃的开源项目。

Hystrix虽然不再开发新功能 ,但对用户的影响应该不会太大,一是因为开发者可以继续使用Hystrix的最新版本1.5.18
resilience4j
Hystrix停更之后,Netflix官方推荐使用resilience4j(https://github.com/resilience4j/resilience4j ),它是一个轻量、易用、可组装的高可用框架,支持熔断、高频控制、隔离、限流、限时、重试等多种高可用机制。
与Hystrix相比,它有以下一些主要的区别:
- Hystrix调用必须被封装到HystrixCommand里,而resilience4j以装饰器的方式提供对函数式接口、lambda表达式等的嵌套装饰,因此你可以用简洁的方式组合多种高可用机制
- Hystrix的频次统计采用滑动窗口的方式,而resilience4j采用环状缓冲区的方式
- 关于熔断器在半开状态时的状态转换,Hystrix仅使用一次执行判定是否进行状态转换,而resilience4j则采用可配置的执行次数与阈值,来决定是否进行状态转换,这种方式提高了熔断机制的稳定性
- 关于隔离机制,Hystrix提供基于线程池和信号量的隔离,而resilience4j只提供基于信号量的隔离
Sentinel
Sentinel(https://github.com/alibaba/Sentinel )是阿里中间件团队开源的,面向分布式服务架构的轻量级高可用流量控制组件,主要以流量为切入点,从流量控制、熔断降级、系统负载保护等多个维度来帮助用户保护服务的稳定性。
Hystrix 的关注点在于以隔离和熔断为主的容错机制,超时或被熔断的调用将会快速失败,并可以提供 fallback 机制。
而 Sentinel 的侧重点在于:
- 多样化的流量控制
- 熔断降级
- 系统负载保护
- 实时监控和控制台
下图是Sentinel的GitHub主页中关于Sentinel和Hystrix的对比:
