典型回答#
在PowerJob和Schedulerx中都支持MapReduce动态分片。它其实是借鉴了 Hadoop 的 MapReduce 思想 —— 将任务拆分成多个子任务(Map 阶段),并最终将子任务的结果聚合处理(Reduce 阶段),支持数据驱动的分布式计算。
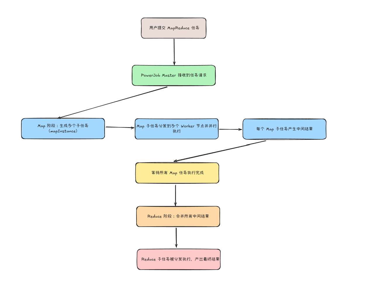
他的主要流程如下:

相比于xxl-job的静态分片任务,他不需要事先设定好分片数,而是根据你输入的数据动态生成子任务,然后再把这些子任务均分给你的具体的执行的实例。这样一来,他就能更好的扩展性,只要你新加了机器,就可以立刻被利用上,而不需要调整分片数。而且不需要把分片数和节点数绑定,不会导致资源的浪费或者不足。
想要在PowerJob中使用mapReduce任务,要继承 MapReduceProcessor 类,实现 map 和 reduce 方法:
1
2
3
4
5
6
7
8
9
10
11
12
13
14
15
16
17
18
19
20
21
22
23
24
25
26
27
28
29
30
31
32
33
| @PowerJob("MapReduceExampleJob")
@Slf4j
public class MapReduceExampleJob extends MapReduceProcessor {
@Override
public ProcessResult process(TaskContext context) throws Exception {
// 根任务逻辑(可选)
return super.process(context);
}
// Map 阶段:拆分任务
@Override
protected List<SubTask> map(TaskContext taskContext) {
// 动态生成子任务(示例:拆分10个子任务)
List<SubTask> subTasks = new ArrayList<>();
for (int i = 0; i < 10; i++) {
subTasks.add(SubTask.create("subTask-" + i, String.valueOf(i)));
}
return subTasks;
}
// Reduce 阶段:汇总结果
@Override
protected ProcessResult reduce(TaskContext taskContext, List<TaskResult> taskResults) {
// 统计子任务结果
int successCount = 0;
for (TaskResult result : taskResults) {
if (result.isSuccess()) successCount++;
}
log.info("子任务成功数:{}/{}", successCount, taskResults.size());
return new ProcessResult(true, "汇总成功");
}
}
|
然后控制台上任务类型选择MapReduce就行了。不需要自己手动配置分片数。