典型回答
要实现一个过滤黑名单网址的系统,我们需要考虑的因素有很多,比如黑名单的存储、匹配和查询的性能、系统扩展性等。
可以使用的数据结构有以下几个。逐一来分析一下。
哈希表(Hash Table):可以用哈希表存储每个黑名单网址的域名或完整URL,查询时只需将请求URL进行哈希并查表即可。优点是可以在 O(1)时间复杂度上进行高效的数据查询。但是缺点是不支持模糊匹配和前缀匹配,以及对内存耗费比较大。
在关于敏感词过滤的介绍中,我们前缀树也可以用来解决我们的黑地址的场景。
前缀树,也被称为Trie树,是一种用于快速检索字符串数据集中的键的树形数据结构。可以使用Trie树存储域名和URL前缀。如果要判断某个域名是否属于黑名单,可以进行前缀匹配,从而发现某些子域名是否也属于黑名单。他能解决哈希表不支持前缀查询的问题。但是他同样有一个缺点,那就是比较耗内存的问题仍然没有解决。
**布隆过滤器(Bloom Filter)****,**我们也介绍过,这个是一个非常适合使用在黑名单场景的数据结构。因为他底层是基于 bitmap 实现的,每一个地址存储下来只需要一个 bit,所以内存占用比较小。但是他的缺点也比较明显,那就是存在误判的问题,以及无法做删除。具体原因详见:
为什么黑名单适合用布隆过滤器?
因为黑名单应该是比较少的,大多数的地址应该是不在黑名单中的。而布隆过滤器如果返回不存在,那么说明数据一定是不存在的,不存在误判的情况。所以在误判率可控(一般都是我们设置的)的情况下,对于大部分请求来说,都可以直接通过布隆过滤器判断后返回。而对于一些少量的请求,如果被判断为存在,那么就再去其他存储中查询下做二次判断即可。
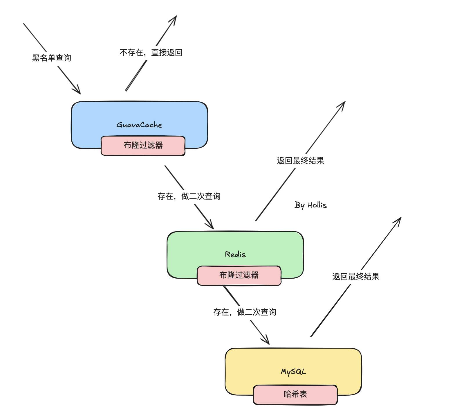
那么,就没有一个好一点的方案了吗。有,那就是组合防范,即基于布隆过滤器+哈希表/前缀树。布隆过滤器可以用作一个第一层的筛选器,如果判断元素不在黑名单中,则直接放行。如果认为元素可能在黑名单中,则进一步进行精确查找(如通过哈希表或Trie)。

以上是从数据结构角度说的,也就是说直接把黑名单放到内存中,可以用这样的方案来做,但是其实基本没人这么做,因为都放到内存,内存扛不住啊。
所以,如果真的是一个方案设计?最终还得靠存储,那么实际上的方案应该是本地缓存+Redis+数据库。在本地缓存和Redis 中,可以用布隆过滤器这种数据结构,然后数据库的索引我们可以选择用 hash 索引结构
那么其实就变成了一个以下的方案(这里的本地缓存可选):
