典型回答#
✅Tomcat中有哪些类加载器?
关于这个问题,网上有很多种说法,甚至我看过某国内非常知名的付费专栏中,关于这个点也并不是讲解的特别清楚。那么,这里我们先总结一下Tomcat的类加载机制,然后再来证明为啥我这么说:
Tomcat的类加载机制,在默认情况下,是先把当前要加载的类委托给BootstrapClassLoader尝试加载,为了避免JRE中的核心类被我们应用自己给覆盖(如String等),Bootstrap如果无法加载,那么就由WebAppClassLoader尝试加载,如果无法加载,那么再委托通过双亲委派的方式向上委派给Common、System等类加载进行加载,即顺序为:****Bootstrap->WebApp->System->Common
上面的是默认情况,tomcat中有一个配置**<font style="color:#F38F39;">delegate</font>**,他的默认值是false,如果设置成true了,那么他就会严格遵守双亲委派,按照****Bootstrap->System->Common->WebApp的顺序进行加载。
talk is cheap,show me the code
以下是tomcat中WebappClassLoaderBase.java中loadClass的代码,我做了一些精简,并加了一些注释:
1
2
3
4
5
6
7
8
9
10
11
12
13
14
15
16
17
18
19
20
21
22
23
24
25
26
27
28
29
30
31
32
33
34
35
36
37
38
39
40
41
42
43
44
45
46
47
48
49
50
51
52
53
54
55
56
57
58
59
60
61
62
63
64
65
66
67
68
69
70
71
72
73
74
75
76
77
78
79
80
81
82
83
84
85
86
87
88
89
90
91
92
93
94
95
96
97
98
99
100
101
102
103
104
105
106
107
108
109
110
111
112
113
114
115
116
117
118
119
120
121
122
123
124
125
126
127
128
129
130
131
132
133
134
135
| public Class<?> loadClass(String name, boolean resolve) throws ClassNotFoundException {
//加锁,防止并发
synchronized (JreCompat.isGraalAvailable() ? this : getClassLoadingLock(name)) {
if (log.isDebugEnabled()) {
log.debug("loadClass(" + name + ", " + resolve + ")");
}
Class<?> clazz = null;
// ...
// 检查本地缓存是否已加载该类,如果是,则直接返回缓存中的 Class 对象。
clazz = findLoadedClass0(name);
if (clazz != null) {
if (log.isDebugEnabled()) {
log.debug(" Returning class from cache");
}
if (resolve) {
resolveClass(clazz);
}
return clazz;
}
// 检查另一个类加载缓存,如果是GraalVM环境,直接返回缓存中的 Class 对象。
clazz = JreCompat.isGraalAvailable() ? null : findLoadedClass(name);
if (clazz != null) {
if (log.isDebugEnabled()) {
log.debug(" Returning class from cache");
}
if (resolve) {
resolveClass(clazz);
}
return clazz;
}
/*
* 尝试使用Bootstrap类加载器加载类,以防止Web应用程序覆盖Java SE类。如果加载成功,则返回加载的 Class 对象。
*/
String resourceName = binaryNameToPath(name, false);
ClassLoader javaseLoader = getJavaseClassLoader();
boolean tryLoadingFromJavaseLoader;
try {
URL url = javaseLoader.getResource(resourceName);
tryLoadingFromJavaseLoader = url != null;
} catch (Throwable t) {
ExceptionUtils.handleThrowable(t);
tryLoadingFromJavaseLoader = true;
}
if (tryLoadingFromJavaseLoader) {
try {
clazz = javaseLoader.loadClass(name);
if (clazz != null) {
if (resolve) {
resolveClass(clazz);
}
return clazz;
}
} catch (ClassNotFoundException e) {
// Ignore
}
}
boolean delegateLoad = delegate || filter(name, true);
// 根据 delegate 属性和其他条件判断是否应该委派加载给父类加载器。
// 如果需要委派,则直接先进行委派
if (delegateLoad) {
if (log.isDebugEnabled()) {
log.debug(" Delegating to parent classloader1 " + parent);
}
try {
clazz = Class.forName(name, false, parent);
if (clazz != null) {
if (log.isDebugEnabled()) {
log.debug(" Loading class from parent");
}
if (resolve) {
resolveClass(clazz);
}
return clazz;
}
} catch (ClassNotFoundException e) {
// Ignore
}
}
// 自己尝试加载
// 能走到这里,肯定是BootStrap没加载到,之后还有两种情况:
// 1、如果delegate为ture的话,说明上层类加载器也没记载到。
// 2、如果delegate为false,那么就还没有进行过委派,先在这里尝试自己加载。
if (log.isDebugEnabled()) {
log.debug(" Searching local repositories");
}
try {
clazz = findClass(name);
if (clazz != null) {
if (log.isDebugEnabled()) {
log.debug(" Loading class from local repository");
}
if (resolve) {
resolveClass(clazz);
}
return clazz;
}
} catch (ClassNotFoundException e) {
// Ignore
}
// 如果delegate为false,说明还没有做过委派,那么委派给父类加载器加载类。
if (!delegateLoad) {
if (log.isDebugEnabled()) {
log.debug(" Delegating to parent classloader at end: " + parent);
}
try {
clazz = Class.forName(name, false, parent);
if (clazz != null) {
if (log.isDebugEnabled()) {
log.debug(" Loading class from parent");
}
if (resolve) {
resolveClass(clazz);
}
return clazz;
}
} catch (ClassNotFoundException e) {
// Ignore
}
}
}
throw new ClassNotFoundException(name);
}
|
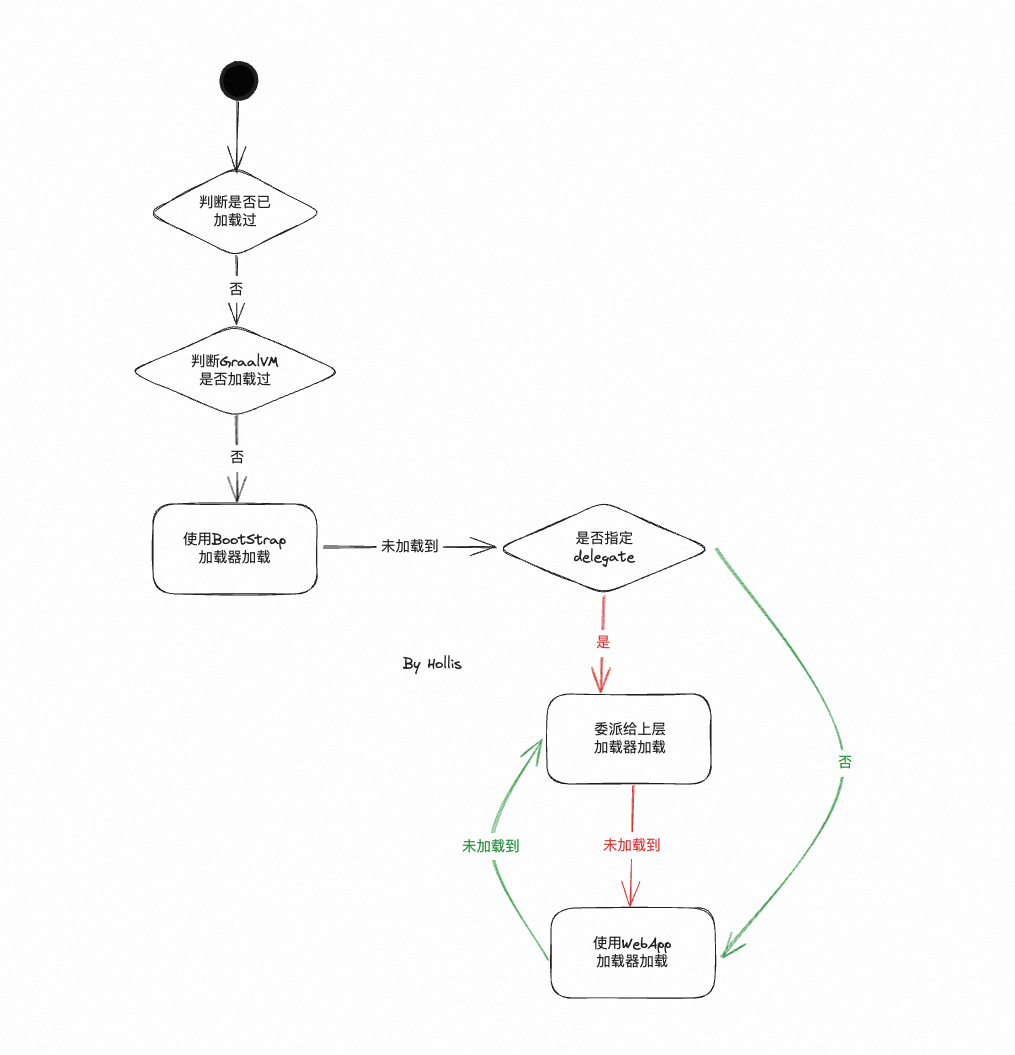
整个代码的过程就是:
- 加锁: 方法使用同步块确保线程安全
- 检查已加载类缓存: 首先,通过调用 findLoadedClass0 方法检查本地缓存是否已加载该类,如果是,则直接返回缓存中的 Class 对象。
- 检查已加载类缓存(GraalVM 兼容性处理): 通过调用 findLoadedClass 方法检查另一个类加载缓存,如果是GraalVM环境,直接返回缓存中的 Class 对象。
- 尝试使用Bootstrap类加载器加载: 尝试使用Bootstrap类加载器加载类,以防止Web应用程序覆盖Java SE类。如果加载成功,则返回加载的 Class 对象。
- 决定是否委派加载: 根据 delegate 属性和其他条件判断是否应该委派加载给父类加载器。
- 委派给父类加载器: 如果需要委派加载(delegate为true),尝试使用父类加载器加载类。
- 自己尝试加载: 如果未指定需要委派(delegate为false),或者未从父类加载器中找到类,则调用 findClass 方法尝试自己进行类加载。
- 委派给父类加载器: 如果未指定需要委派(delegate为false),且自己没加载到类,则尝试使用父类加载器加载类。

(图中红线和绿线是2选一分别执行的,不会同时执行,也不会交叉执行。)
以上,就是Tomcat的类加载机制。你说他打破双亲委派了么?
打破了,当delegate = false的时候,打破了双亲委派。但是也并不是上来就自己直接加载,而是也得先给老大哥——BootStrap尝试加载,避免JRE中的类被覆盖。
没打破,当delegate = true的时候,他是严格的遵守了双亲委派的。
扩展知识#
为什么破坏双亲委派#
一个Tomcat,是可以同时运行多个应用的,而不同的应用可能会同时依赖一些相同的类库,但是他们使用的版本可能是不一样的,但是这些类库中的Class的全路径名因为是一样的,如果都采用双亲委派的机制的话,是无法重复加载同一个类的,那么就会导致版本冲突。
而为了有更好的隔离性,所以在Tomcat中,每个应用都由一个独立的WebappClassLoader进行加载,这样就可以完全隔离开。而多个WebAppClassLoader之间是没有委派关系的,他们就是各自加载各自需要加载的Jar包。
由于每个Web应用程序都有自己的类加载器,因此不同Web应用程序中的类可以使用相同的类名,而不会产生命名冲突。
同时,由于每个Web应用程序都有自己的类加载器,因此在卸载一个Web应用程序时,它的所有类都会从内存中清除,这可以避免内存泄漏的问题。
这种层次化的类加载器结构和委派机制确保了类的唯一性和隔离性,避免了类的重复加载和冲突,同时也实现了多个Web应用程序的隔离和独立运行。
如何避免重复加载#
因为每个应用都是用WebAppClassLoader独自加载的,但是如果有一个公共的jar包,比如Spring,各个应用的版本都一样,那么岂不是要重复加载很多次了?这不是浪费么?
Tomcat给了个方案,那就是SharedClassLoader,我们可以把可以指定一个目录,让SharedClassLoader来加载,他加载的类在各个APP中都是可以共享使用的。