典型回答
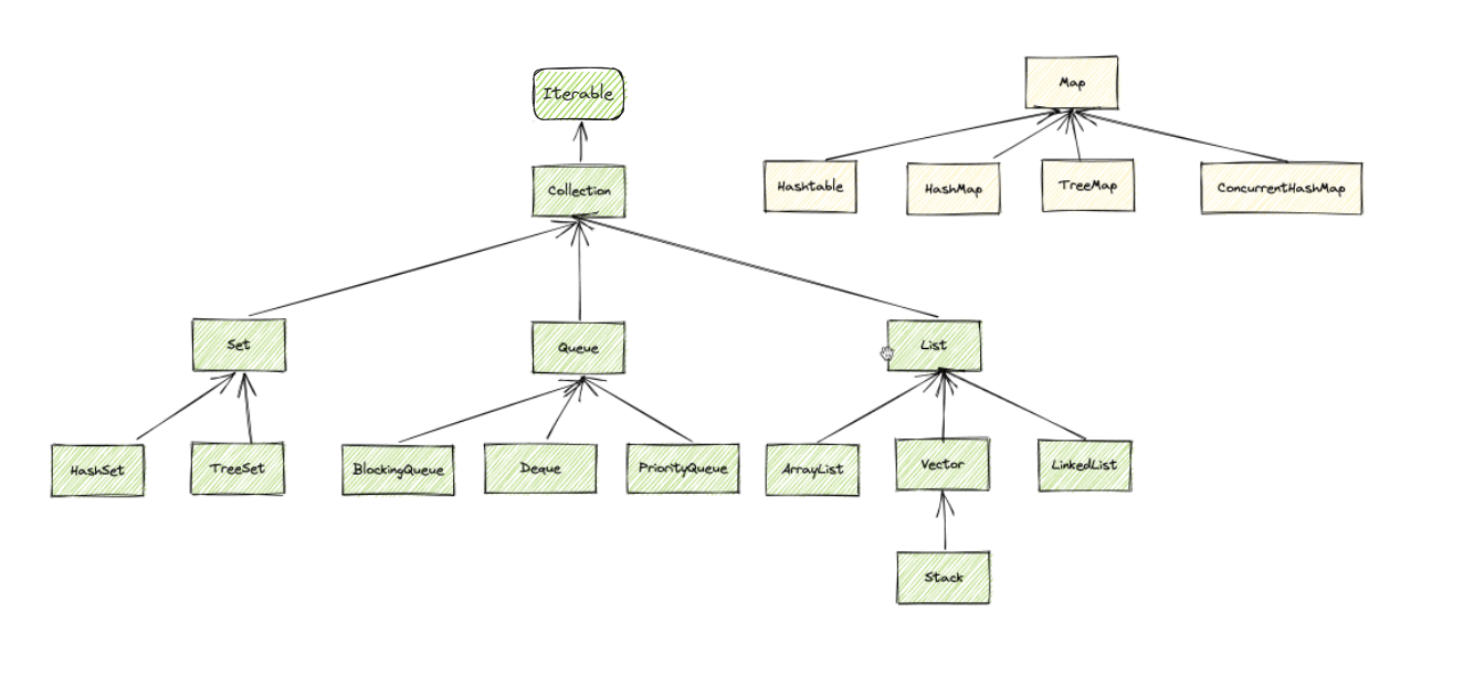
Java的整个集合框架中,主要分为List,Set,Queue,Stack,Map等五种数据结构。其中,前四种数据结构都是单一元素的集合,而最后的Map则是以KV对的形式使用。
从继承关系上讲,List,Set,Queue都是Collection的子接口,Collection又继承了Iterable接口,说明这几种集合都是可以遍历的。

从功能上讲,List代表一个容器,可以是先进先出,也可以是先进后出。而Set相对于List来说,是无序的,同时也是一个去重的列表,既然会去重,就一定会通过equals,compareTo,hashCode等方法进行比较。Map则是KV的映射,也会涉及到Key值的查询等能力。
从实现上讲,List可以有链表实现或者数组实现,两者各有优劣,链表增删快,数组查询快。Queue则可以分为优先队列,双端队列等等。Map则可以分为普通的HashMap和可以排序的TreeMap等等。
知识扩展
Collection和Collections有什么区别?
- **Collection 是一个集合接口:**它提供了对集合对象进行基本操作的通用接口方法。Collection接口在Java 类库中有很多具体的实现。是list,set等的父接口。
- **Collections 是一个包装类:**它包含有各种有关集合操作的静态多态方法。此类不能实例化,就像一个工具类,服务于Java的Collection框架。
日常开发中,不仅要了解Java中的Collection及其子类的用法,还要了解Collections用法。可以提升很多处理集合类的效率。
Java中的Collection如何遍历迭代?
- **传统的for循环遍历,基于计数器的:**遍历者自己在集合外部维护一个计数器,然后依次读取每一个位置的元素,当读取到最后一个元素后,停止。主要就是需要按元素的位置来读取元素。
- **迭代器遍历,Iterator:**每一个具体实现的数据集合,一般都需要提供相应的Iterator。相比于传统for循环,Iterator取缔了显式的遍历计数器。所以基于顺序存储集合的Iterator可以直接按位置访问数据。而基于链式存储集合的Iterator,正常的实现,都是需要保存当前遍历的位置。然后根据当前位置来向前或者向后移动指针。
- **foreach循环遍历:**根据反编译的字节码可以发现,foreach内部也是采用了Iterator的方式实现,只不过Java编译器帮我们生成了这些代码。
- **迭代器遍历:Enumeration:**Enumeration 接口是Iterator迭代器的“古老版本”,从JDK 1.0开始,Enumeration接口就已经存在了(Iterator从JDK 1.2才出现)
- **Stream:**JDK 1.8中新增Stream,使用一种类似用 SQL 语句从数据库查询数据的直观方式来提供一种对 Java 集合运算和表达的高阶抽象。Stream API可以极大提高Java程序员的生产力,让程序员写出高效率、干净、简洁的代码。
Iterable和Iterator如何使用?
Iterator和Iterable是两个接口,前者代表的是迭代的方式,如next和hasNext方法就是需要在该接口中实现。后者代表的是是否可以迭代,如果可以迭代,会返回Iterator接口,即返回迭代方式
常见的使用方式一般是集合实现Iterable表明该集合可以遍历,同时选择Iterator或者自定义一个Iterator的实现类去选择遍历方式,如:
| |
为什么不把Iterable和Iterator合成一个使用
- 通过Javadoc文档我们可以发现,Iterable和Iterator并不是同时出现的,Iterator于1.2就出现了,目的是为了代替Enumeration,而Iterable则是1.5才出现的
- 将<是否可以迭代>和<迭代方式>抽出来,更符合单一职责原则,如果抽出来,迭代方式就可以被多个可迭代的集合复用,更符合面向对象的特点。